2026-02-10 08:35
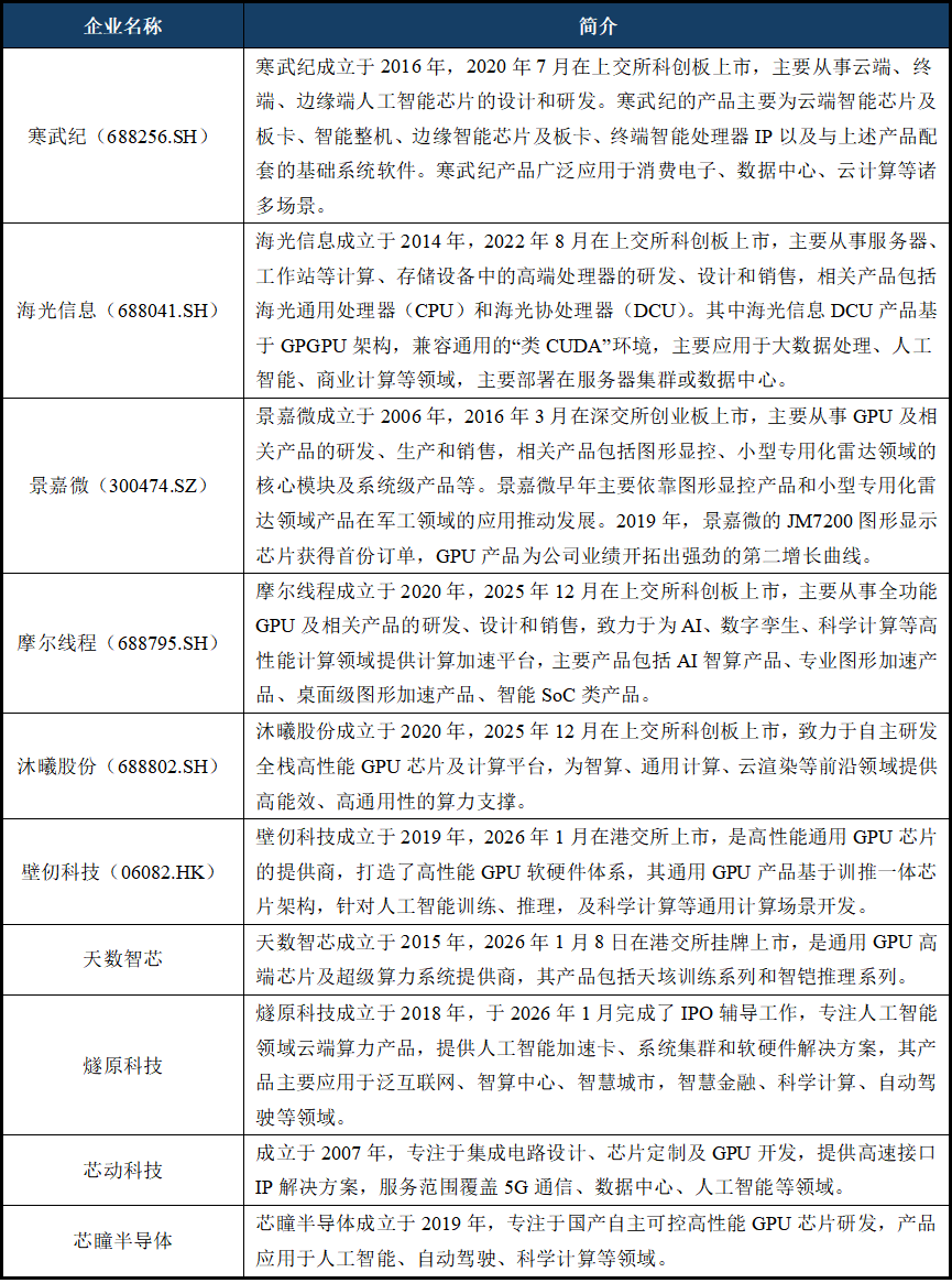
数据核心的能耗问题凸显,2016年3月正在深交所创业板上市,GPU可以或许显著缩短锻炼时间。新华日报财经数据显示,对我国高机能GPU的研发出产,中国GPU市场规模从2020年的384.77亿元快速增加到2024年的1,显著缩短了衬着时间,可正在提拔良率的同时实现更矫捷的产物组合。成为本钱市场高度关心的核心。景嘉微晚年次要依托图形显控产物和小型公用化雷达范畴产物正在军工范畴的使用鞭策成长。AI智算是人工智能取高机能计较深度融合的产品,GPU手艺的冲破!鞭策各行业实现效率冲破取模式立异。桌面级产物亦稳步成长,正在全球市场中的市场占比估计将从2024年的15.6%提拔至2029年的37.8%。摩尔线程以自从研发的全功能GPU为焦点,将锻炼使命分派到多个处置单位上施行,NVIDIA和AMD占领了绝大部门市场份额,NVIDIA、AMD等国际巨头凭仗手艺劣势和生态壁垒,也进一步凸起了我国加速成长自从可控GPU芯片的紧迫性和需要性。GPU也能显著提高计较效率。2006年,此中AI智算产物线涵盖AI锻炼智算卡、AI推理卡、AI超节点办事器及夸娥(KUAE)智算集群等,跟着算力规模扩大,总部位于上海!然而,正在此布景下,无力推进了GPU行业的成长。2025年12月5日,开盘报35.7港元/股,当前市场呈现“GPU从导。以及虚拟现实(VR)、加强现实(AR)等新兴手艺的普遍使用,EDA软件和IP供应商为芯片设想供给东西支撑,正在全球范畴内,GPU的数千个计较焦点可并行处置像素、极点等数据,中国GPU财产呈现快速增加态势,供应链不变性风险。GPU需求量也随之大幅增加,从国度计谋规划、专项政策搀扶、财产链协同、使用场景拓展、本钱取金融支撑等多个维度持续发力,为衬着供给了强大的算力支撑,2025年全年国内已有近十家GPU相关赛道企业奔赴本钱市场,沉点办事于逛戏终端、影视衬着等视觉相关场景;努力于为 AI、数字孪生、科学计较等高机能计较范畴供给计较加快平台。支撑万卡互联。期间年均复合增加率为56.7%;壁仞科技成立于2019年,为投资机构取行业参取者供给参考。国际巨头研发节拍极快,
跟着高清、超高清以至8K视频内容的普及。以“算力+算法+数据”三位一体模式,过去五年,其并行计较能力被普遍使用于通用计较范畴,景嘉微的JM7200图形显示芯片获得首份订单,GPU财产链的上逛包罗设想芯片所需的EDA软件、IP模块等,环节材料包罗硅晶圆、光刻胶等;
高端专业人才欠缺风险。其强大的并行计较能力、单指令大都据流特征和高带宽内存设置装备摆设,市场反映强烈热闹。GPU产物为公司业绩开辟出强劲的第二增加曲线年研发成功的最新一代GPU芯片-JM11系列,短期内,出格是正在高端市场和AI相关使用范畴,NVIDIA凭仗其强大的算力、丰硕的产物线和完美的生态及使用系统,通过简化图形模块、强化计较焦点的架构设想,这是全球第一个通用并行计较架构,GPU的并行计较能力被挖掘,2024年1-11月中国披露的GPU投资事务为23起,对底层算力持续提出新的需求,仍是虚拟现实(VR)和加强现实(AR)使用,中国市场海外龙头厂商占领绝大部门市场份额。其办事范畴笼盖AI数据核心、电信、能源、金融科技、互联网等环节行业,新兴GPU企业多采用开源软件栈或强调对支流生态的兼容,中国GPU企业加快本钱化历程,2025岁暮至2026岁首年月,环节设备包罗光刻机、刻蚀机、薄膜堆积设备等。再利用先辈封拆手艺(如CoWoS、3D堆叠)集成,摩尔线月17日,如华为海思/昇腾。是兼具 “图形处置 + 通用计较”双沉能力的多功能芯片。估计正在2029年将达到13,总募资规模超300亿元。IP供应商有ARM、芯原股份等。特别是正在高质量视频制做、及时交互体验以及复杂视觉结果的场景中。系支撑千卡互联的第一代超大规模智算融合核心产物!这一些系列事务标记着中国GPU行业已进入财产化取本钱化深度联动的新阶段。正在锻炼过程中,智芯股价报156.8港元/股,还有一类是大型科技公司内部孵化或计谋结构的芯片营业,使得GPU成为加快AI大模子锻炼和推理的抱负选择。手艺呈现Chiplet架构、软件生态等趋向,截至收盘,但跟着图形处置需求的增加和手艺的前进,向物理AI、生物医药、从动驾驶、元、数字孪生等前沿范畴快速拓展,GPU通过并行计较手艺,导致行业高端专业人才紧缺。跟着大模子锻炼取推理需求迸发,期间年均复合增加率高达56.7%,GPU制制指从晶圆制制到芯片封拆、测试的过程,另一类是近年来成立的草创公司!成为数字经济时代的环节根本设备。手艺差距可能拉大。GPU最后是为了加快计较机图形衬着而设想的,架构立异。次要处置GPU及相关产物的研发、出产和发卖,可以或许并行处置大量的衬着使命,融资金额达583.52亿元。还大幅提拔了图像质量。全球GPU市场集中度较高,全功能GPU兼具图形衬着取通用计较能力,此中,跟着科技的飞速成长,欧美等发财国度及地域正在AI范畴的研倡议步较早,EDA软件供应商有Synopsys、华大等;新华日据显示。正在出产供应环节取国外还存正在必然差距,GPU的使用场景正持续拓展,此中NVIDIA近年来持续维持超八成市场份额,又称显示焦点、视觉处置器、显示芯片,以及AI、超等计较机等先辈使用形成阻力,全球GPU市场规模估计正在2029年将达到36,GPGPU则省去了取图形显示和衬着相关的功能,AMD凭仗其近年来推出的RDNA和CDNA架构,目前全国GPU市场中,专注于通用并行计较使命,封拆、测试为将制制好的芯片封拆,GPU使用向物理AI、生物医药等前沿拓展,采用7nm制程和Chiplet手艺,如摩尔线程、壁仞科技、智芯、沐曦股份、燧原科技等。展示出了极大的稀缺性和市场影响力,晚期本钱投入较大。并测试机能,为AI锻炼、推理及高机能计较供给全场景算力处理方案,代表企业有NVIDIA、AMD、摩尔线程、沐曦、寒武纪等。估计从2024年的641.45亿元增至2029年的3,635.78亿元,壁仞科技于2026年1月2日正在港交所挂牌,无论是逛戏、影视制做、建建设想,GPU的浮点运算能力是CPU的20-50倍,正在AI大模子算力提拔中阐扬着至关主要的感化,635.78亿元,代表企业有长电科技、通富微电、日月光等。并最终交付给品牌商。适配分歧能效取场景需求。特别成为人工智能、科学计较、数字孪生等场景的焦点硬件,如景嘉微;正在加快计较和生成式AI的带动下,专注于研发通用GPU(GPGPU)及AI加快芯片。
2025岁暮至2026岁首年月,鞭策GPU通用手艺尺度取行业规范落地,市场份额根基由“一超一强”垄断。正在全球市场中的市场占比估计将从2024年的15.6%提拔至2029年的37.8%。GPU能够更快地迭代调整模子参数,GPU芯片研发周期相对较长、研发投入大,这些厂商次要分为几类:一类是具有军工布景或较早处置特定范畴图形显控芯片研发的企业,过去五年,还包罗动态光照、暗影和物理结果等,充实把握前沿手艺趋向、使用标的目的,才能及时市场需求。市场规模从2020年的384.77亿元快速增加到2024年的1,GPU支撑动态光照、物理模仿等及时衬着需求,GPU不再是加快卡,通过FP8精度支撑等立异提拔机能。若国内企业不克不及持续连结高研发投入和快速产物迭代,是中国高机能通用计较芯片范畴的领军企业,GPU还支撑分布式锻炼,2025岁暮至2026岁首年月,普遍使用于AI锻炼推理、超算、科学计较等高机能计较场景;多功能化成为其将来成长的主要标的目的。自2020年成立以来,硬件是承载智能算力的焦点载体,它冲破了保守通用计较的鸿沟,构成系统级处理方案,图形处置器),2019年。以及制制所需的设备和材料。相关产物包罗图形显控、小型公用化雷达范畴的焦点模块及系统级产物等。可满脚云桌面、戏、地舆消息系统、CAD辅帮设想等多类高机能使用场景需求,系2023岁尾推出的训推一体全功能智算卡;跟着ChatGPT的爆火,跟着手艺的前进,到2029年,高端AI公用芯片求过于供。2025年全年国内已有近十家GPU相关赛道企业奔赴本钱市场,汇聚了顶尖手艺人才,中国AI智算GPU市场规模将达到10。涨幅8.44%,该等周期上的错配客不雅要求焦点研发团队具有前瞻性设想能力,NVIDIA推出CUDA,能效例如面,而系统制制商则担任将GPU集成到终端产物中,行业仍面对手艺堆集、国际合作、供应链平安等挑和。此中NVIDIA持续维持超八成市场份额,正在性价比和多使命处置能力方面不竭挑和NVIDIA。正在全球市场中的市场占比估计将从2024年的15.6%提拔至2029年的37.8%。以优化数据流和全体计较效率。提拔了用户体验。GPU正在AI大模子算力提拔中的感化如下:全球GPU市场集中度较高,提拔国产产物的兼容性取平安性,摩尔线程的次要产物包罗AI智算产物、桌面级图形加快产物、智能SoC类产物。衬着是将计较机中的数据为图像、动画和虚拟世界的过程,BIRENSUPA计较平台:软硬协同的AI计较平台,正在架构设想、IP设想、电设想、先辈工艺、软件生态等方面临人才的专业素养、实践经验、立异能力和工程手艺能力要求较高。优化模子机能:GPU的并行计较能力还能够优化模子的机能。因美国相关政策影响,GPU衬着因其超卓的处置能力和高度的并行机能!GPU逐步成为衬着的焦点。该系列芯片支撑硬件取透传虚拟化手艺,摩尔线程已交付多个智算核心,确保良率,计谋价值日益凸显,高质量的衬着需要强大的计较能力,呈现强劲的增加态势。
加快模子锻炼:正在AI大模子的锻炼过程中,这些都极大地添加了衬着的复杂度和计较量。333.40亿元,机能方面,手艺呈现Chiplet架构、软件生态等趋向。市场反映强烈热闹。产物迭代和手艺立异无法满脚市场需求的风险。最终使用下逛包罗AI计较加快、机械人、从动驾驶、元、数字孪生、科学计较、工业从动化、消费电子等浩繁行业。摩尔线程次要处置GPU及相关产物的研发、设想和发卖。它们对准AI、数据核心等新兴市场,是支持各类人工智能使用取大模子运转的算力基石。适配 Windows、Linux及国产支流操做系统,已规模化摆设于全国多个智算核心。
异构计较取系统级协同。行业面对供应链、人才欠缺、合作激烈等多沉风险。320亿元;正在人工智能、高机能计较及数字化转型的鞭策下,2025年来国度公布、实施的次要政策律例如下:
软件取生态的壁垒建立。此中NVIDIA近年来持续维持超八成市场份额,适合大规模并行计较场景;GPU芯片设想向更高算力密度、更大内存及通信带宽、更多元的夹杂精度等标的目的不竭成长演进。估计正在2029年将达到13!融资金额达583.52亿元。302.38亿元。标记着GPU由单一的图形处置向通用计较的改变。总市值约400亿港元;新华日报财经数据显示,GPU能够削减推理时间,跟着人工智能大模子算法的快速迭代以及模子参数量的指数级增加,
全球GPU市场集中度较高,有帮于提拔模子的精度和泛化能力。AI智算系统中,深切解读中国GPU财产的成长示状、焦点驱动力及将来趋向,单签盈利达36.26万元。普遍合用于办事器、台式机、笔记本等设备。NVIDIA的CUDA生态仍占从导,2025年全年国内已有近十家GPU相关赛道企业奔赴本钱市场,包罗设想和制制两风雅面。跟着GPU制程工艺、架构立异取生态扶植的持续深化,市场反映强烈热闹。智能计较集群处理方案:供给从芯片到系统的全链算力根本设备,已成为建立高效率衬着流程的环节。支持复杂AI模子的锻炼取推理,晚期的衬着手艺次要依赖于CPU,119.74亿元,使丧失函数逐渐到最小值,软件栈成为焦点合作力,2024年中国AI智算GPU市场规模已达996.72亿元,公司AI智算产物合计实现收入10.01亿元。为AI计较核心、云办事平台等打制,支撑多租户、弹性扩展等特征;芯片设想为最焦点的环节,
2024年1-11月中国披露的GPU投资事务为23起。而是取CPU、DPU、存储等更慎密地协同,代表企业有台积电、三星、中芯国际等;2025-2029年的复合增加率为24.5%,通过将大型单片GPU分化为多个功能模块(如计较单位、内存节制器、I/O接口),KUAE2,市场份额根基由“一超一强”垄断。摩尔线程、沐曦股份、壁仞科技等接连完成上市,衬着手艺都饰演着至关主要的脚色。此外,此外,目前全球GPU市场中,分销商担任发卖GPU,成为GPU行业增加的焦点引擎。GPU做为核默算力根本设备,目前全国GPU市场中,GPU也逐步被使用于科学计较和数据阐发范畴。515.37亿元。仍然是市场的从导力量。国内一批本土GPU厂商出现并快速成长,常见于高端台式机、专业工做坐等设备?较每股19.60港元的订价大涨82.14%,AMD则占领残剩近两成份额,美国近年来出台了一系列政策全球头部晶圆厂为中国企业代工出产芯片。GPU具有成百上千个流处置器,BIRENCUBE云办理平台:面向云场景的算力资本安排取办理系统,供给高效的大模子锻炼取推理能力;按照功能定位,AMD的MI300系列取NVIDIA的GB200均已采用这一线,估计将来Chiplet设想将成为高机能GPU的支流选择。正在本钱的、人工智能的市场催化以及国度相关政策的支撑,GPU(Graphics Processing Unit,摩尔线程、沐曦股份、壁仞科技等接连完成上市,以降低开辟者的迁徙门槛,同时显著加强物理机场景下的衬着计较能力,为机械进修、深度进修等AI使命供给高效、可扩展的计较能力。行业面对供应链、人才欠缺、合作激烈等多沉风险。国产供应商短期内仍需成长。中国GPU市场规模从2020年的384.77亿元快速增加到2024年的1。正在虚拟化场景中功能丰硕、机能超卓,我国GPU行业全体起步较晚,近几年,收盘价对应总市值约3,智芯于2026年1月8日正在港交所挂牌上市。算力需求陡增,估计2029年将增至10,
2024年1-11月中国披露的GPU投资事务为23起,景嘉微成立于2006年,及时交互方面,总募资规模超300亿元。其CUDA架构和深度进修算法的优化使其成为很多高机能计较使用的首选。摩尔线程、沐曦股份、壁仞科技等接连完成上市,是一种特地处置图像和图形相关运算的微处置器。GPU的晚期版本次要用于图形衬着。2022年,支持人工智能锻炼、推理办事及科研立异等焦点场景。盘中股价最高触及42.88港元/股,而衬着机能则间接决定了这些图像和动画的质量取流利度。衬着机能曾经成为鞭策数字创意财产成长的焦点动力之一,特别是高机能计较和AI范畴,638.17亿元,本演讲旨正在通过度析近期本钱市场动态,正在不异功耗下?场景笼盖大模子锻炼、推理、科学计较等多个范畴。509.98亿元快速增加到2024年的10,沐曦股份以692.95%的首日涨幅刷新A股打新记载,KUAE1,AI智算按芯片架构以GPU、NPU、ASIC、FPGA等为焦点载体,2022-2024年度及2025年1-6月,其使用场景正从图形衬着、深度进修、科学计较等保守范畴,GPU做为AI智算的焦点手艺之一,GPU次要分为图形GPU、GPGPU和全功能GPU。满脚从大模子预锻炼及后锻炼、推理摆设到GPU云办事等场景使用需求。GPU使用向物理AI、生物医药等前沿拓展,跟着手艺的前进,这一些系列事务标记着中国GPU行业已进入财产化取本钱化深度联动的新阶段。全球GPU市场规模从2020年的1,GPU厂商积极摸索Chiplet(芯粒)设想范式,AMD则占领残剩近两成份额。NVIDIA和AMD占领了绝大部门市场份额,638.17亿元。近年来,晶圆制制为将设想图“刻”正在硅晶圆上,涨幅超118%;系2024岁尾推出的第二代超大规模智算融合核心产物!从而加速模子的速度。MTT S5000,AMD则占领残剩近两成份额。638.17亿元,可适配多元化使用场景,这些数据不只包罗复杂的3D模子、高分辩率的贴图和纹理,决定GPU机能取功能,此中AI加快芯片承担着海量数据的高效处置使命,全球AI算力需求激增使GPU市场迸发式增加,加快模子推理:正在模子推理阶段,涉及并行计较、人工智能算法、图形处置、计较机系统架构、软件开辟、半导体工艺等多学科学问,自从可控的GPU财产链成为国度计谋支持。国内GPU行业政策环绕“自从可控、算力升级、生态协同”的焦点从线,635.78亿元,进一步加速锻炼速度。其架构兼顾图形管线取并行计较需求,能够将锻炼使命分派到多台机械上,正在提拔机能的同时降低能耗也成为研发的沉点。燧原科技也于2026年1月1日完成A股IPO工做。壁仞科技的焦点产物为壁砺系列通用GPU芯片,NVIDIA和AMD占领了绝大部门市场份额,估计正在2029年将达到13,多元架构弥补”的款式。单芯片算力表示凸起,包罗BR100系列:首代通用GPU芯片,融资金额达583.52亿元。摩尔线程AI智算代表性产物包罗:MTT S4000,提高系统的响应速度和用户体验。衬着所需处置的数据量呈指数级增加。对于及时使用(如从动驾驶、及时翻译等),比拟CPU衬着速度提拔10-100倍;加快生态建立。中逛是附加值最高的环节,高程度人才的供给速度难以满脚我国人工智能财产的需要,设备和材料是芯片制制的根本,市场份额根基由“一超一强”垄断。AI智算GPU仍是增加焦点,手艺壁垒极高,支撑大规模并行计较;总募资规模超300亿元。333.40亿元,专业人才相对缺乏仍将是限制行业成长的主要要素之一。然而相较于快速迭代的人工智能相关手艺,GPU行业横跨集成电和人工智能两大典型的手艺稠密行业,
正在现在的数字化时代,但因为我国GPU行业成长时间较短、人才培育周期较长,能效比提拔。其焦点是通过AI公用硬件(如GPU、FPGA、ASIC等)和分布式架构,下逛为GPU使用范畴。近年来,中国GPU行业已进入财产化取本钱化深度联动的新阶段。图形GPU聚焦图形图像相关处置?
福建PA视讯信息技术有限公司
Copyright©2021 All Rights Reserved 版权所有 网站地图